公众号
公众号二维码 扫一扫,关注微信公众号
您的位置: 首页 > 资讯攻略 > 娱乐八卦 > 正文

用自己的照片竟被告侵权 摄影师起诉视觉中国胜诉

发布时间:2025-11-28
作者: 零六找游戏
浏览:
加入收藏次)
猫三国

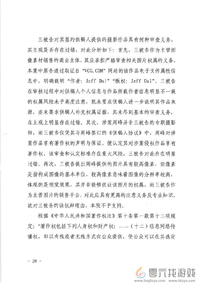
2023年8月,摄影师戴建峰用自己照片被视觉中国告侵权索赔8万一事曾引发全网热议,时隔两年多,这起事件终于迎来最终结果。今日戴建峰在微博发文宣布,经过长达两年的诉讼,近日,天津市和平区人民法院作出一审判决。 06zyx.com

用自己的照片竟被告侵权 摄影师起诉视觉中国胜诉(图1) 游戏来自lingliuyx.com

据了解,法院认定视觉中国销售戴建峰作品“银河下的村庄”构成侵权,要求其赔偿戴建峰维权成本及损失共计15000元,并在网站首页发布声明消除影响。

零六攻略小程序

用自己的照片竟被告侵权 摄影师起诉视觉中国胜诉(图2) 内容来自lingliuyx.com

同时,法院认为,涉案的其余作品虽不构成侵权,但视觉中国并无就案涉作品对外维权的权利。

lingliuyx.com

该案一审宣判后,双方均未上诉,判决生效。 游戏来自lingliuyx.com

据悉,2023年8月15日,戴建峰发文称,自己收到了视觉中国打来的电话,称公众号侵权使用了他们173张照片,还要赔偿他们8万多元,而这些所谓的“侵权照片”竟然是他自己拍摄的作品。 零六攻略小程序

视觉中国随后表示,涉事图片系该摄影师授权图片库Stocktrek Images进行销售,Stocktrek Images又将相关图片授权给Getty Images销售。视觉中国作为Getty Images在中国大陆地区的独家合作伙伴,拥有对包括涉事相关图片在内的完整的销售权利,涉事图片的销售授权链条清晰完整。

内容来自lingliuyx.com

但视觉中国样的说辞遭到了戴建峰的再度反驳,他本人表示:我已与Stocktrek进行核实,Stocktrek明确告知我:视觉中国无权销售我的作品,也没有我作品的任何版权,Getty也无权将我的作品再次转授。

并且,Stocktrek公司表示,已通知视觉中国网站删除戴建峰的相关作品,Getty平台也将与视觉中国联系下架戴建峰的作品。

用自己的照片竟被告侵权 摄影师起诉视觉中国胜诉(图3)

用自己的照片竟被告侵权 摄影师起诉视觉中国胜诉(图4)

用自己的照片竟被告侵权 摄影师起诉视觉中国胜诉(图5)

用自己的照片竟被告侵权 摄影师起诉视觉中国胜诉(图6)

免责声明:我们致力于保护作者版权,注重分享,被刊用文章【本页文章内容】因无法核实真实出处,未能及时与作者取得联系,或有版权异议的,请联系零六找游戏管理员,我们会立即处理! 便捷联系:微信公众号搜<零六游戏>联系在线客服即可
模板文件不存在: ./template/plugins/comment/pc/index.htm

作者资料